Poznaj nas
Kim jesteśmy?
Sieć Badawcza Łukasiewicz – Instytut Tele- i Radiotechniczny prowadzi interdyscyplinarne badania naukowe oraz prace rozwojowe w obszarze zaawansowanych technologii cyfrowych i elektronicznych, odpowiadając na kluczowe wyzwania współczesnej gospodarki. Instytut koncentruje się na trzech strategicznych kierunkach: transformacji energetycznej, obronności i bezpieczeństwie państwa oraz gospodarce o obiegu zamkniętym.
Instytut aktywnie prowadzi swoje działania w trzech kierunkach strategicznych: Transformacja Energetyczna, Obronność i Bezpieczeństwo Państwa oraz Gospodarka o Obiegu Zamkniętym.
Dzięki kompetencjom w obszarze ICT, Internetu Rzeczy, inteligentnych sensorów oraz algorytmów AI/ML, Instytut rozwija rozwiązania dla elektroenergetyki, w tym inteligentne sieci Smart Grids, systemy OZE oraz narzędzia do diagnostyki predykcyjnej i monitorowania infrastruktury energetycznej w czasie rzeczywistym. W obszarze obronności i bezpieczeństwa realizowane są prace nad zaawansowaną elektroniką, fotoniką, technologiami PCB i montażu elektronicznego, w tym rozwiązaniami spełniającymi wymagania jakościowe i bezpieczeństwa NATO (certyfikat AQAP).
Instytut aktywnie wspiera również rozwój gospodarki o obiegu zamkniętym, prowadząc projekty z zakresu eko-projektowania elektroniki, automatyzacji i cyfryzacji procesów technologicznych oraz technologii odzysku, regeneracji i ponownego wykorzystania podzespołów, z wykorzystaniem m.in. technologii ultradźwiękowych, próżniowych i elektrotermicznych. W Instytucie wdrożyliśmy oraz ciągle doskonalimy System Zarządzania Jakością, zgodny z normą PN-EN ISO 9001:2015-10. Zapraszamy do współpracy.
Centra Badawcze
Centrum Automatyki Elektroenergetycznej
- Grupa Badawcza Automatyka Elektroenergetyczna
- Grupa Badawcza Elektroenergetyka Aparatura Pomiarowa
Czytaj więcej
Centrum Technologii Przemysłowych
- Grupa Badawcza Technologie Ultradźwiękowe
- Grupa Badawcza Elektrotermia
- Grupa Badawcza Technologie Specjalne
Czytaj więcej
Centrum Technologii Teleinformatycznych i Elektronicznych
- Grupa Badawcza Inżynieria Systemów Teleinformatycznych
- Grupa Badawcza Internet Rzeczy i Smart Grids
- Grupa Badawcza Fotonika Stosowana
Czytaj więcej
Centrum Technologii Elektroniki Specjalnej
- Grupa Badawcza Technologii Elektroniki Specjalnej
- Laboratorium Obwodów Drukowanych i Montażu Elektronicznego
Czytaj więcej
Laboratoria
Nasze laboratoria i jednostki badawcze funkcjonują zgodnie z najwyższymi standardami jakości. Potwierdzeniem naszych kompetencji technicznych są liczne akredytacje oraz upoważnienia przyznane przez uznane instytucje.
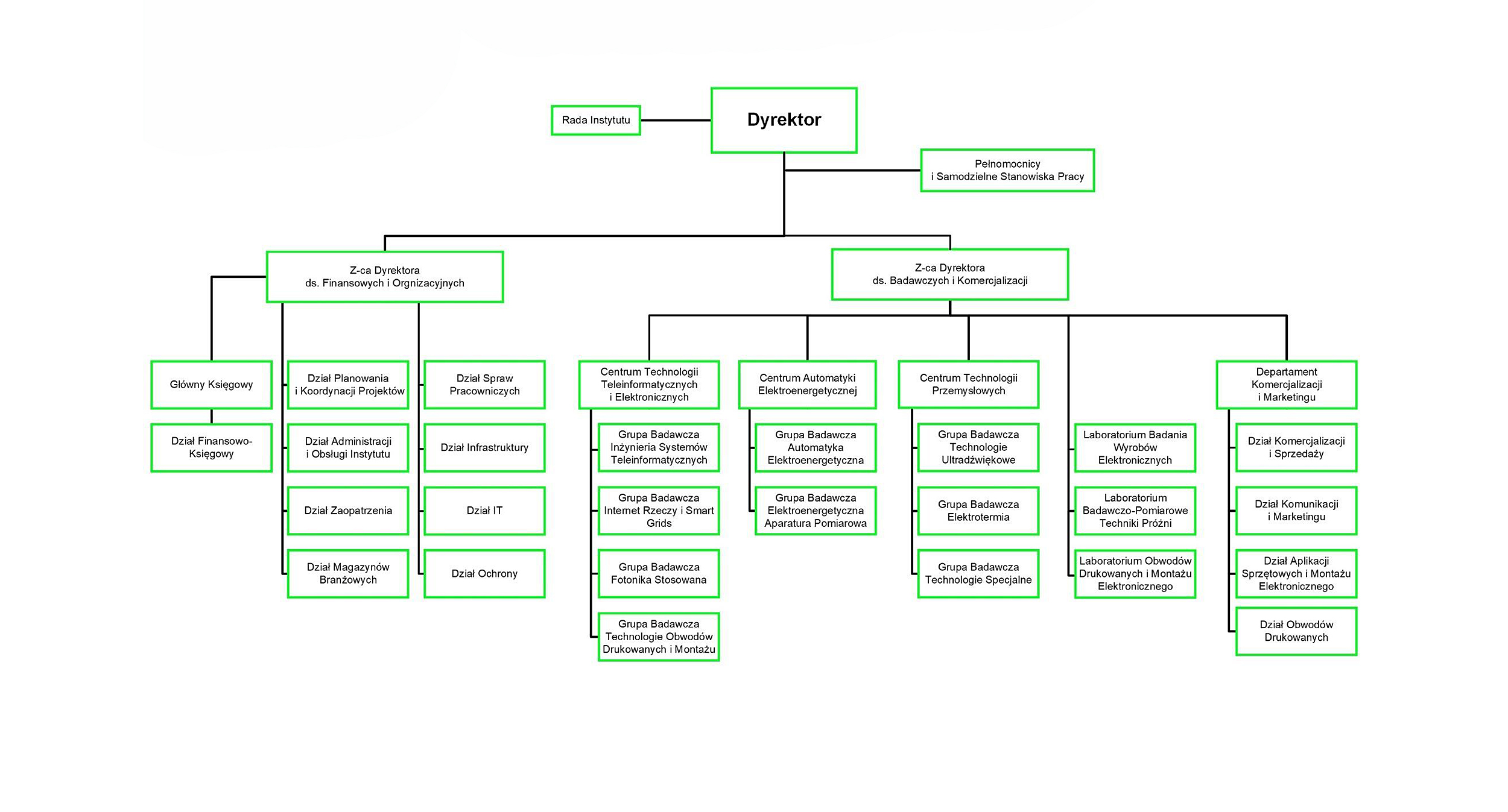
Kierownictwo
ZASTĘPCA DYREKTORA DS. FINANSOWYCH I ORGANIZACYJNYCH
mgr Anna Biernacka
Kontakt:
anna.biernacka@itr.lukasiewicz.gov.pl
ZASTĘPCA DYREKTORA DS. BADAWCZYCH I KOMERCJALIZACJI
dr inż. Dariusz Ostaszewski
Rada Instytutu
Skład Rady Łukasiewicz-ITR kadencji 2024-2027:
- dr hab. inż. Marcin Habrych
- inż. Stefan Kamiński
- dr inż. Aleksander Lisowiec – zastępca Przewodniczącego Rady Instytutu
- dr hab. inż. Bogdan Miedziński – Przewodniczący Rady Instytutu
- dr inż. Tomasz Okraszewski
- dr hab. inż. Mariusz Sochacki
- mgr inż. Krzysztof Jamróz
- prof. dr hab. inż. Algimantas Valinevicius
- mgr inż. Stanisław Wapniarski
krok po kroku
Historia Łukasiewicz - ITR
Korzenie Instytutu sięgają 1929 roku, kiedy powołano Instytut Radiotechniczny. Przez dekady Instytut ewoluował, łącząc się z innymi ośrodkami i rozwijając nowe dziedziny – od telewizji, przez mikrofalową technologię materiałów, po ultradźwięki, zagadnienia z zakresu elektroniki, urządzenia dla energetyki czy elektrotermię.
Od 1956 roku działa jako Instytut Tele- i Radiotechniczny z siedzibą przy ul. Ratuszowej 11 w Warszawie. Po licznych przekształceniach, w 2019 r. został włączony do Sieci Badawczej Łukasiewicz, a jego działalność rozszerzono o zaawansowane prace w obszarze optyki stosowanej. Dziś Instytut łączy wieloletnią tradycję z nowoczesnymi technologiami, stanowiąc zaplecze badawcze dla innowacyjnej gospodarki.
2019 – Połączenie z Instytutem Optyki Stosowanej im. prof. Maksymiliana Pluty (INOS)
Rozszerzenie działalności o zagadnienia optyki i fotoniki.
2019 – UTWORZENIE SIECI BADAWCZEJ
1 kwietnia 2019 r. zostaliśmy włączeni w struktury Łukasiewicza.
2007 – Połączenie z Przemysłowym Instytutem Elektroniki (PIE)
Wzmocnienie kompetencji w mikroelektronice i systemach specjalnych.
Lata 90. – Restrukturyzacja i nowe kierunki
Przetrwanie kryzysu i rozwój energoelektroniki.
1970–1990 – Specjalizacja w elektronice i technologiach materiałowych
Rozwój podzespołów biernych, ultradźwięków i inżynierii materiałowej.
1956 – Powstanie Instytutu Tele- i Radiotechnicznego (ITR)
Z połączenia PIT i CBKT, z Kazimierzem Cieliszakiem jako dyrektorem.
1937 – Uruchomienie eksperymentalnej stacji telewizyjnej
W budynku „Prudentialu” – początek telewizji w Polsce.
1934 – Utworzenie Państwowego Instytutu Telekomunikacyjnego
Połączenie z Laboratorium Teletechnicznym, siedziba przy ul. Ratuszowej 11.
1929 – Powstanie Instytutu Radiotechnicznego
Pierwsza w Polsce jednostka badawcza w dziedzinie radioelektroniki.
poznaj ignacego łukasiewicza
Patron: Ignacy Łukasiewicz – Wizjoner, który rozpalił przyszłość
Aptekarz z powołania. Wynalazca z pasji. Przedsiębiorca z misją.
Ignacy Łukasiewicz nie tylko rozświetlił świat pierwszą lampą naftową – rozpalił też iskrę postępu, która płonie do dziś.
Urodzony w 1822 roku, był pionierem przemysłu naftowego, ale jego dziedzictwo wykracza daleko poza wynalazki. To historia człowieka, który połączył wiedzę z odwagą działania. Jako naukowiec i społecznik, Łukasiewicz nie tylko opracowywał nowe rozwiązania technologiczne, ale budował mosty między nauką a życiem codziennym – dokładnie tak, jak dziś staramy się to robić to w Instytucie Tele- i Radiotechnicznym.
Dlaczego właśnie on jest patronem naszej Sieci?
Ignacy Łukasiewicz to symbol praktycznej innowacji, otwartości na nowe idee i odpowiedzialności społecznej. Jego duch przyświeca naszej pracy badawczej i wdrożeniowej.
Wybierając Łukasiewicza na patrona, wybraliśmy inspirację – dla naukowców, inżynierów i wszystkich, którzy wierzą, że technologia może zmieniać świat na lepsze.


